迄今為止,人類已知有八種不同的皰疹病毒。它們在急性感染后都會永久地在體內定居。在某些情況下,它們會從這個休眠階段蘇醒過來,增殖并攻擊其他細胞。這種重新激活往往與瘙癢性唇皰疹或帶狀皰疹等癥狀有關。
在進化過程中,大多數皰疹病毒學會了利用小RNA分子,也就是所謂的microRNA,對宿主細胞重編程,使之有利于自己。在一項新的研究中,德國維爾茨堡大學的Bhupesh Prusty和Lars Dölken領導的一個研究團隊能夠首次證實一種皰疹病毒microRNA作為主調節因子誘導這種病毒的重新激活。他們提出了人類皰疹病毒6(human herpesvirus 6, HHV-6)引發自身重新激活的一種以前未知的細胞機制。相關研究結果發表在2022年5月19日的Nature期刊上,論文標題為“Selective inhibition of miRNA processing by a herpesvirus-encoded miRNA”。
皰疹病毒重新激活后的問題
90%以上的人都感染了HHV-6而沒有注意到。該病毒可能只有在反復蘇醒時才會引起問題。HHV-6重新激活據猜測會損害心臟功能,引起移植器官的排斥反應,并引發多發性硬化癥或慢性疲勞綜合癥等疾病。此外,近期的研究已提示著這種皰疹病毒可能參與了精神分裂癥、雙相情感障礙和其他神經系統疾病的產生。
Dölken說,“皰疹病毒如何從休眠狀態重新激活是皰疹病毒研究的核心問題。如果我們了解這一點,我們就知道如何進行治療性干預。”一個此前不為人知的關鍵是一種名為miR-aU14的病毒microRNA。它是啟動HHV-6重新激活的樞紐開關。
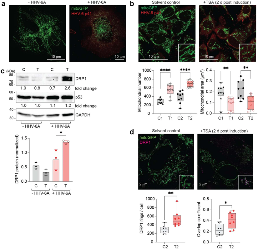
這種病毒microRNA在宿主細胞中的作用
調節性miR-aU14來自這種病毒本身。一旦它表達,它就會干擾人類microRNA代謝。在這樣做的過程中,它選擇性地干擾了miR-30家族的幾種microRNA的成熟。結果就是這些重要的細胞microRNA不再產生。這反過來影響了一種細胞信號途徑,即所謂的miR-30/p53/Drp1軸。通過這一途徑,病毒miR-aU14誘導線粒體斷裂。這種細胞器不僅對能量產生具有核心重要性,也對防御病毒的信號傳輸具有核心重要性。

因此,病毒miR-aU14干擾了I型干擾素---細胞向免疫系統發出病毒存在的信號的信使物質---的產生。由于干擾素的缺失,皰疹病毒HHV-6能夠不受干擾地從休眠狀態切換到活躍狀態。有趣的是,這些作者還能夠發現這種病毒microRNA不僅對這種病毒的復制至關重要,而且還直接觸發了這種病毒從休眠狀態重新激活。
這些作者如今想要了解這種病毒microRNA啟動這種病毒重新激活的確切機制。此外,有初步跡象表明,其他皰疹病毒也可以通過同樣的機制重新激活。這可能揭示了防止這些皰疹病毒重新激活的治療方案。另一個目標是詳細了解線粒體斷裂的分子后果。
這項新的研究首次證實一種microRNA可以直接調節其他microRNA的成熟過程。這也開啟了新的治療可能性。人工小RNA可以被設計為專門關閉microRNA家族的個別成員。這類微妙的干預措施直到現在才成為可能。
(來源:生物谷)